《大气污染防治重点工业行业清洁生产技术推行方案》
——节选
工信部节[2014]273号
各省、自治区、直辖市及计划单列市、新疆生产建设兵团工业和信息化主管部门,有关中央企业,有关行业协会:
为贯彻落实《国务院关于印发大气污染防治行动计划的通知》(国发〔2013〕37号,简称《大气十条》),推进重点工业行业企业实施清洁生产技术改造,降低大气污染物排放强度,促进大气环境质量持续改善,我们组织编制了《大气污染防治重点工业行业清洁生产技术推行方案》(以下简称《方案》),现印发给你们,并就落实《方案》提出如下要求:
附件:
大气污染防治重点工业行业清洁生产技术推行方案
一、总体目标
通过在钢铁、建材、石化、化工、有色等重点行业企业推广采用先进适用清洁生产技术,实施清洁生产技术改造,大幅度削减工业烟(粉)尘、二氧化硫、氮氧化物、挥发性有机物等大气污染物产生和排放,确保到2017年底上述行业主要污染物排污强度比2012年下降30%以上。
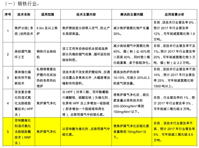
二、推广技术
.jpg)